Das LWL-Heilpädagogische Kinderheim Hamm ist eine Einrichtung in Trägerschaft des Landschaftsverbandes Westfalen-Lippe. Wir bieten an über 30 Standorten in Hamm, Dortmund, Castrop-Rauxel, im Kreis Soest, im Kreis Unna, im Kreis Coesfeld und im Kreis Warendorf diverse Angebote für Kinder, Jugendliche und Familien an.
Wir fühlen uns der Aufgabe verpflichtet, lösungsorientierte Angebote für Kinder,
Jugendliche und Familien zu entwickeln und bedarfsorientiert anzubieten.
Dabei verstehen wir uns als Dienstleister der kommunalen Jugendämter in
Westfalen-Lippe und bieten ein umfassendes Hilfeangebot, welches am regionalen und
überregionalen Bedarf orientiert ist. Wir fühlen uns bei der Entwicklung und Umsetzung
bedarfsgerechter Hilfen dem Grundsatz verpflichtet, dass junge Menschen und Familien
ein Recht auf Förderung und Erziehung haben.
Zur Leichten Sprache wechseln.
Aktiviere Audio-Unterstützung.
Ein Video in Deutscher Gebärdensprache wird angezeigt.
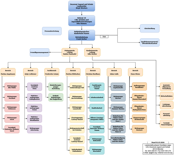
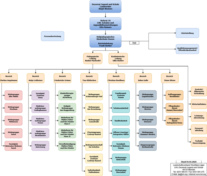
Informationen über unsere Betriebsleitung, unseren Bereichsleitungen, unserer Verwaltung sowie unseren Stabsstellen finden Sie hier:
Ein Video in Deutscher Gebärdensprache wird angezeigt.
Darstellung einer interaktiven Landkarte. Die Landkarte kann mit den Pfeiltasten verschoben werden. Mit den + und - Tasten kann in die Landkarte hinein- und herausgezoomt werden. Die Zoomfunktion ist zusätzlich über Buttons verfügbar.
Auf der Landkarte sind Orte in Form von Pins hervorgehoben. Die Orte werden unterhalb der Landkarte im Reiter Orte schriftlich ausgegeben.
Standorte im Heiki
Eine Übersicht über unsere Standorte finden Sie hier.
Auf unseren Internetseiten verwenden wir Cookies. Ein Cookie ist eine Textinformation, die die besuchte Website über den Webbrowser auf dem Computer des Betrachters („Client“) platziert. Der Cookie wird entweder vom Webserver an den Browser gesendet oder von einem Skript (etwa JavaScript) in der Website erzeugt. Der Client sendet die Cookie-Information bei späteren, neuen Besuchen dieser Seite mit jeder Anforderung wieder an den Server. Um Ihnen eine angenehmere Erfahrung zu bieten, nutzen wir Cookies beispielsweise zum Speichern Ihrer Spracheinstellungen oder zur Erhebung von anonymen statistischen Daten, mit welchen wir das Besuchererlebnis/die Ergonomie auf unseren Online-Diensten optimieren können.
Cookies helfen uns dabei, unser digitales Angebot besser zu gestalten. Dabei setzen wir eigene Cookies und Cookies von Drittanbietern wie z.B. YouTube oder Google ein.
Sie können hier oder in Ihren Browsereinstellungen das Setzen von technisch nicht erforderlichen Cookies einschränken, verhindern oder widerrufen. Sie können auch die automatische Löschung von Cookies bei der Schließung des Browserfensters veranlassen. Weitere Informationen zu den eingesetzten Cookies und der Verarbeitung Ihrer Daten erhalten Sie in unserer Datenschutzerklärung.
Unten finden Sie die Cookies in Kategorien aufgeteilt, wobei Sie die Kategorie mittels Opt-in aus- oder abwählen können.
Diese Cookies und Services sind nötig, damit Sie unsere Online-Dienste besuchen und deren Features verwenden können. Ohne sie können zum Beispiel Services wie Login (Sessions), Spracheinstellungen, Einkaufswagen und Privacy-Einstellungen sowie sicherheitsrelevante Services nicht bereitgestellt werden. Mit Ausnahme des Logins (Sessions), werden keine schützenswerten Informationen gesammelt, welche Sie identifizieren können. Die Verwendung der unbedingt (technisch) erforderlichen Cookies können Sie nicht abwählen, da ohne diese eine Nutzung der Seite nicht möglich ist (vgl. § 25 Abs. 2 TTDSG).
lwl-tutorial
Notwendig für die Navigation durch die Seitenebenen zur Anzeige der Unterseiten in der Navigation.
Lebenszeit: Dauerhaft
django_language
Bestimmt die bevorzugte Sprache des Besuchers. Ermöglicht der Webseite, beim erneuten Besuch des Besuchers die bevorzugte Sprache festzulegen.
Lebenszeit: 1 Jahr
csrftoken
Hilft, Cross-Site Request Forgery- (CSRF-) Angriffe zu verhindern.
Lebenszeit: 1 Jahr
Facebook Pixel
Mit Ihrer Einwilligung verwenden wir die Open-Source-Software Matomo zur Analyse und statistischen Auswertung der Nutzung der Website. Hierzu werden Cookies eingesetzt. Die dadurch erhaltenen Informationen über die Websitenutzung werden ausschließlich an unsere Server übertragen und in Nutzungsprofilen zusammengefasst. Eine Weitergabe der erfassten Daten an Dritte erfolgt nicht. Die IP-Adressen werden anonymisiert (IPMasking), sodass eine Zuordnung zu einzelnen Personen nicht möglich ist. Die Verarbeitung der Daten erfolgt auf Grundlage Ihrer Einwilligung nach Art. 6 Abs. 1 S. 1 lit. a DSGVO.
_pk_id*
Erfasst Statistiken über Besuche des Benutzers auf der Website, wie z.B . die Anzahl der Besuche, durch schnittliche Verweildauer auf der Website und welche Seiten gelesen wurden.
Lebenszeit: 1 Jahr
Domäne: piwik.lwl.org
_pk_ses*
Wird von Piwik Analytics Platform genutzt, um Seitenabrufe des Besuchers während der Sitzung nach zu verfolgen.
Lebenszeit: 1 Tag
Domäne: piwik.lwl.org
_pk_ref.*
Speicherung der ID der Herkunftsseite (referrer ID)
Lebenszeit: 6 Monate
Domäne: https://piwik.lwl.org/piwik/piwik.js
NID
Wird verwendet, um YouTube-Inhalte zu entsperren.
Lebenszeit: 6 Monate
Domäne: google.com
PREF
Dieses cookie speichert Ihre Präferenzen und andere Informationen, insbesondere bevorzugte Sprache, wie viele Suchergebnisse auf Ihrer Seite angezeigt werden sollen und ob Sie den SafeSearch-Filter von Google aktivieren möchten oder nicht.
Lebenszeit: 2 Jahre
Domäne: .youtube.com
CONSENT
Lebenszeit: 6 MONATE
Domäne: .youtube.com
VISITOR_INFO1_LIVE
Hierbei handelt es sich um ein Cookie, das YouTube setzt, um die Bandbreite des Nutzers zu berechnen.
Lebenszeit: 6 Monate
Domäne: .youtube.com
YSC
Registriert eine eindeutige ID, um Statistiken der Videos von YouTube, die der Benutzer gesehen hat, zu behalten.